Toggle navigation
Calon Mahasiswa
Mahasiswa
Mahasiswa Baru
Dosen & Staf
Orang Tua
Alumni
Live
id
Bahasa Indonesia
myITS
Profil ITS
Profil Singkat
Sejarah
Pimpinan ITS
ITS Dalam Angka
Penghargaan untuk ITS
Penghargaan dari ITS
Visi dan Misi
Struktur Organisasi
Kantor Layanan
Panduan Identitas Visual
Dana Abadi
Kunjungi ITS
Pendaftaran
Sarjana
Pascasarjana
Sarjana Terapan
Profesi
IUP
Pendaftar Luar Negeri
Kuliah di ITS
Fakultas & Sekolah
Fasilitas Kampus
Program Studi
Kehidupan Kampus
Internasional Students
Riset
Fokus Riset
Peneliti Kami
Riset Mahasiswa
Fasilitas Penelitian Canggih
Publikasi Riset
Kolaborasi Riset
Inovasi
Produk Inovasi
Science Techno Park
Fasilitas dan Layanan
Pengembangan Tenaga Kerja
Inisiatif
Pembangunan Berkelanjutan
Keragaman dan Inklusi
ITS Smart Eco Campus
Bisnis & Kewirausahaan
Kerja Kolaboratif
Layanan
Akademik dan Kemahasiswaan
Keuangan, Sarana dan Prasana
SDMO & Teknologi Informasi
Riset, Inovasi, dan Kerjasama Alumni
Sekretaris Institut
Audit Internal
Penjaminan Mutu
Informasi dan Aduan
Kemitraan Global
Berita
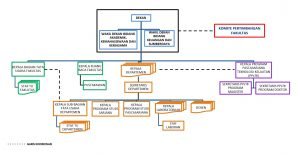
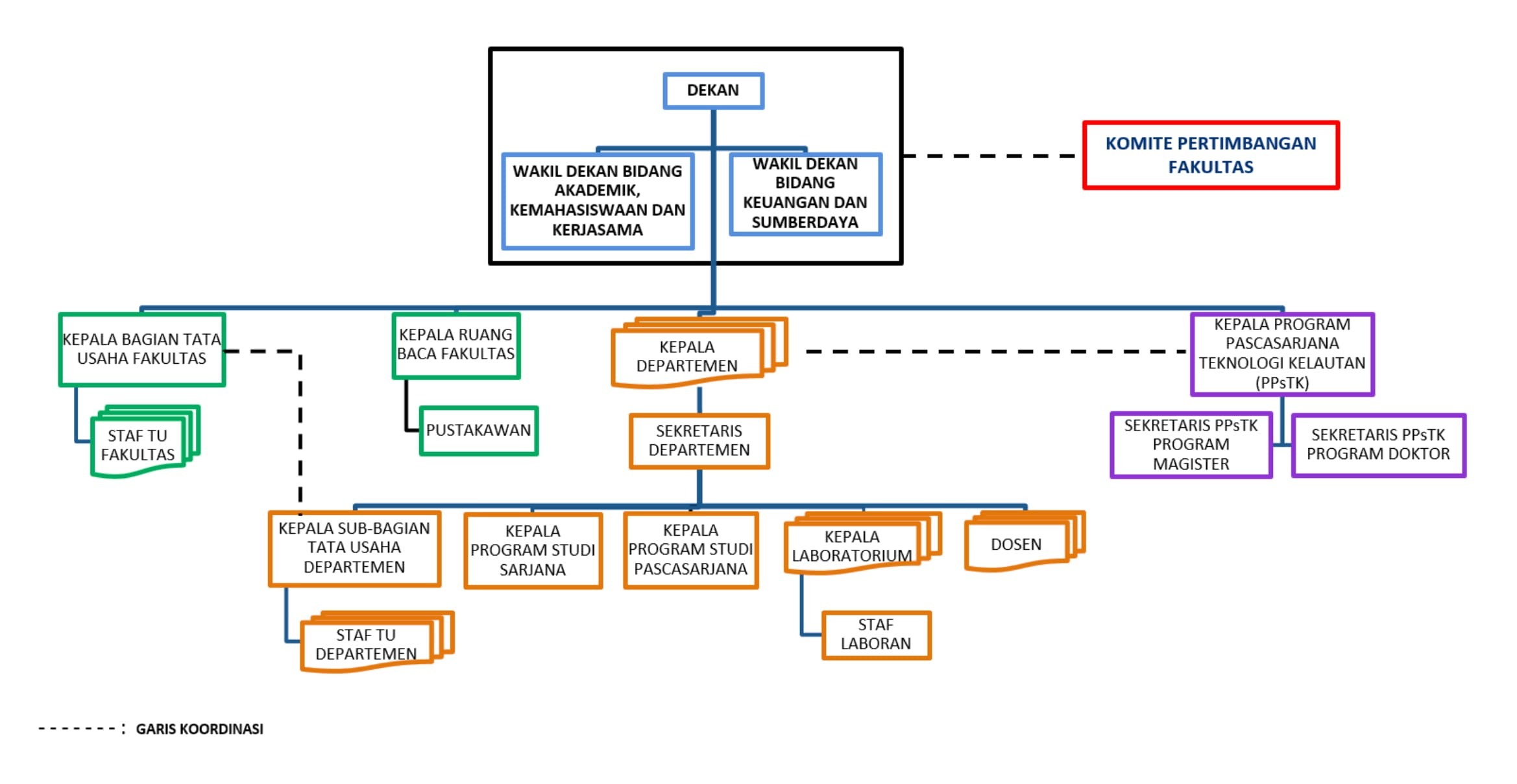
STRUKTUR FTK 2018 INDONESIA-1 (2)
Beranda >
Tentang Fakultas
>
STRUKTUR FTK 2018 INDONESIA-1 (2)