Toggle navigation
Prospective Student
Current Student
Lecturer and Staff
Alumni
en
English
myITS
Academic
Study Program
Regulations and Information
Merdeka Belajar-Kampus Merdeka
Academic Calendar
Facilities
Academic Facilities
General Facilities
Laboratory
Library
Meeting and Seminar Room
Canteen Idjo TF
ITS Facilities
Research and Collaborations
Research Areas
Publications
Collaborations
Journals
Achievements
Conferences
About Us
Welcoming Speech
Vision and Mission
History and Profile
The Department in Numbers
Accereditation and Honors
Events
2020-02-29 (1)
Home >
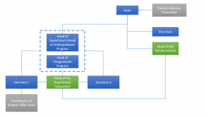
Organizational Structure
>
2020-02-29 (1)