QAO ITS

Kantor Penjaminan Mutu ITS

External Quality Assurance System

ITS has been planned as a World Class University, strives to achieve a world-class reputation by utilizing as much as possible academic capital to encourage the internationalization of academic programs and the achievement of international accreditation and international certification

  National Accreditation

No.Program studiProgramLAM
1Administrasi dan Kebijakan KesehatanS2lamptkes
2Administrasi KesehatanS2lamptkes
3Administrasi KesehatanS1lamptkes
4Administrasi Layanan KesehatanD3lamptkes
5Administrasi Rumah SakitD3lamptkes
6Administrasi Rumah SakitS2lamptkes
7Administrasi Rumah SakitS1lamptkes
8Agribisnis VeterinerS2lamptkes
9AkupunturD3lamptkes
10Akupuntur dan Pengobatan HerbalD4lamptkes
11Akupuntur MedisSpesialislamptkes
12Analisis Farmasi dan MakananD3lamptkes
13Anatomi dan Perkembangan HewanS2lamptkes
14AndrologiSpesialislamptkes
15Anestesiologi dan Terapi IntensifSpesialislamptkes
16Anestesiologi dan Terapi IntensifSubspesialislamptkes
17AudiologiD3lamptkes
18BedahSpesialislamptkes
19Bedah AnakSpesialislamptkes
20Bedah Mulut dan MaksilofasialSpesialislamptkes
21Bedah Plastik Rekonstruksi dan EstetisSpesialislamptkes
22Bedah SarafSpesialislamptkes
23Bedah Telinga Hidung Tenggorokan Kepala LeherSubspesialislamptkes
24Bedah Toraks KardiovaskularSpesialislamptkes
25Bedah UrologiSpesialislamptkes
26Biologi ReproduksiS3lamptkes
27Biologi ReproduksiS2lamptkes
28Dermatologi dan VenereologiSpesialislamptkes
29Dharma UsadaS1lamptkes
30Entomologi Kesehatan atau Entomologi VeterinerS3lamptkes
31Entomologi Kesehatan atau Entomologi VeterinerS2lamptkes
32EpidemiologiS3lamptkes
33EpidemiologiS2lamptkes
34Ergonomi Fisiologi KerjaS2lamptkes
35Farmakologi KlinisSpesialislamptkes
36FarmasiD3lamptkes
37FarmasiS3lamptkes
38FarmasiS2lamptkes
39FarmasiS1lamptkes
40FarmasiD4lamptkes
41FarmasiSpesialislamptkes
42Administrasi BisnisD3lamemba
43Administrasi BisnisS2lamemba
44Administrasi BisnisS1lamemba
45Administrasi BisnisD4lamemba
46Administrasi BisnisS3lamemba
47Administrasi Bisnis InternasionalD4lamemba
48Administrasi Bisnis OtomotifD4lamemba
49Administrasi Bisnis Sektor PublikD4lamemba
50Administrasi PajakS1lamemba
51Administrasi PajakS2lamemba
52Administrasi PajakS3lamemba
53Administrasi PerkantoranD3lamemba
54Administrasi Perkantoran KeimigrasianD3lamemba
55Administrasi PerpajakanD3lamemba
56AkuntansiD1lamemba
57AkuntansiD3lamemba
58AkuntansiS2lamemba
59AkuntansiS1lamemba
60AkuntansiD4lamemba
61Akuntansi KeuanganD4lamemba
62Akuntansi Keuangan PerusahaanD4lamemba
63Akuntansi Keuangan PublikD4lamemba
64Akuntansi Lembaga Keuangan SyariahD4lamemba
65Akuntansi ManajemenD3lamemba
66Akuntansi ManajemenD4lamemba
67Akuntansi Manajemen PemerintahanD3lamemba
68Akuntansi Manajemen PemerintahanD4lamemba
69Akuntansi ManajerialD3lamemba
70Akuntansi ManajerialD4lamemba
71Akuntansi PerpajakanD4lamemba
72Akuntansi Sektor PublikD3lamemba
73Akuntansi Sektor PublikD4lamemba
74Akuntansi Syari`ahS1lamemba
75Analis KeuanganD4lamemba
76BisnisS1lamemba
77Bisnis dan Logistik MaritimD4lamemba
78Bisnis dan Manajemen RitelD4lamemba
79Bisnis DigitalS1lamemba
80Bisnis DigitalD4lamemba
81Bisnis HospitalityS1lamemba
82Bisnis InternasionalD3lamemba
83AktuariaD3lamsama
84AktuariaS3lamsama
85AktuariaS2lamsama
86AktuariaS1lamsama
87Analis KimiaD3lamsama
88Analis KimiaS3lamsama
89Analis KimiaS2lamsama
90Analis KimiaS1lamsama
91AstronomiD3lamsama
92AstronomiS3lamsama
93AstronomiS2lamsama
94AstronomiS1lamsama
95Asuransi JiwaD3lamsama
96Asuransi SyariahS1lamsama
97BiofisikaS2lamsama
98BiokimiaD3lamsama
99BiokimiaS3lamsama
100BiokimiaS2lamsama
101BiokimiaS1lamsama
102BiologiD3lamsama
103BiologiS3lamsama
104BiologiS2lamsama
105BiologiS1lamsama
106Biologi TumbuhanS2lamsama
107Biologi TumbuhanS3lamsama
108Biosains HewanS2lamsama
109Biosains HewanS3lamsama
110FisikaD3lamsama
111FisikaS3lamsama
112FisikaS2lamsama
113FisikaS1lamsama
114Fisika MedisS2lamsama
115Fisika MedisS3lamsama
116GeofisikaD3lamsama
117GeofisikaS3lamsama
118GeofisikaS2lamsama
119GeofisikaS1lamsama
120GeografiD3lamsama
121GeografiS3lamsama
122GeografiS2lamsama
123GeografiS1lamsama
124AnimasiD3laminfokom
125AnimasiD4laminfokom
126Bio-informatikaS1laminfokom
127Broadband MultimediaD4laminfokom
128Ilmu KomputerS3laminfokom
129Ilmu Perpustakaan dan lnformasi IslamS1laminfokom
130InformatikaS1laminfokom
131Informatika MedisS2laminfokom
132Informatika MedisS1laminfokom
133Keamananan Sistem InformasiD4laminfokom
134Kecerdasan ArtifisialS2laminfokom
135Komputer MultimediaD4laminfokom
136Komputer GrafisD3laminfokom
137Komputer MultimediaD3laminfokom
138Komputerisasi AkuntansiD2laminfokom
139Komputerisasi AkuntansiD1laminfokom
140Komputerisasi AkuntansiD3laminfokom
141Komputerisasi AkuntansiD4laminfokom
142llmu KomputerS2laminfokom
143llmu KornputerS1laminfokom
144lnformatikaS2laminfokom
145Manajemen InformatikaD4laminfokom
146Manajemen InformasiD2laminfokom
147Manajemen InformatikaD3laminfokom
148Manajemen lnformatikaD1laminfokom
149Manajemen Sistem lnformasiS2laminfokom
150Mekatronika dan Kecerdasan BuatanD4laminfokom
151MultimediaD1laminfokom
152Rekayasa Keamanan SiberS1laminfokom
153Rekayasa Keamanan SiberD4laminfokom
154Rekayasa KomputerS1laminfokom
155Rekayasa KriptografiD4laminfokom
156Rekayasa Perangkat LunakS1laminfokom
157Rekayasa Perangkat LunakD4laminfokom
158Rekayasa Sistem KomputerS1laminfokom
159Sains DataS2laminfokom
160Sains DataS1laminfokom
161Sains Data dan Kecerdasan BuatanS2laminfokom
162Sains Data TerapanD4laminfokom
163Sains KomputasiS2laminfokom
164Sistem dan Teknologi lnformasiS1laminfokom
165AeronautikaD3lamteknik
166Elektro MekanikaD4lamteknik
167Elektro PelayaranD3lamteknik
168ElektromedikD3lamteknik
169ElektronikaD3lamteknik
170Elektronika IndustriD3lamteknik
171Elektronika IntrumentasiD4lamteknik
172EnergiS2lamteknik
173Energi TerbarukanS2lamteknik
174InstrumentasiD3lamteknik
175InstrumentasiS2lamteknik
176InstrumentasiS1lamteknik
177Instrumentasi dan ElektronikaD3lamteknik
178Instrumentasi dan Elektronika MigasD3lamteknik
179Instrumentasi dan KontrolS2lamteknik
180Instrumentasi dan Kontrol IndustriD4lamteknik
181Instrumentasi dan Otomasi IndustriD4lamteknik
182GeofisikaD4lamteknik
183Manajemen Proyek KonstruksiD4lamteknik
184Manajemen RekayasaS2lamteknik
185Manajemen RekayasaS1lamteknik
186Manajemen Rekayasa Konstruksi GedungD4lamteknik
187Manajemen Teknologi KeimigrasianD4lamteknik
188Manajemen TransportasiS2lamteknik
189Manajemen TransportasiS1lamteknik
190Manajemen Transportasi UdaraD4lamteknik
191Mekanik Industri dan DesainD4lamteknik
192MekatronikaD3lamteknik
193Mesin IndustriD3lamteknik
194Mesin OtomotifD3lamteknik
195Mesin OtomotifD4lamteknik
196Mesin ProduksiD3lamteknik
197Meteorologi TerapanS1lamteknik
198Metrologi dan InstrumentasiD3lamteknik
199Perencanaan Jalan dan JembatanD4lamteknik
200PerkeretaapaianD3lamteknik
201Permesinan KapalD3lamteknik
202Permesinan PerikananD4lamteknik
203PerminyakanD3lamteknik
204Produksi dan Manajemen Industri PerkebunanD4lamteknik
205Program Profesi InsinyurProfesilamteknik
206Asuransi KesehatanD32 lam
207Biomedik/BiomedisS32 lam
208Biomedik/BiomedisS22 lam
209BioteknologiS22 lam
210BioteknologiS32 lam
211BiotektologiS12 lam
212Bioteknologi Tanah dan LingkunganS22 lam
213Elektronika dan InstrumentasiD32 lam
214Elektronika dan InstrumentasiS12 lam
215Ilmu ForensikS22 lam
216Keselamatan dan Kesehatan KerjaS22 lam
217Keselamatan dan Kesehatan KerjaS12 lam
218Keselamatan dan Kesehatan KerjaD42 lam
219Keselamatan dan Kesehatan KerjaD22 lam
220Keselamatan dan Kesehatan Kerja Pertambangan Umum dan Perusahaan ManufakturD22 lam
221Manajemen Industri Jasa Makanan dan GiziD32 lam
222Manajemen TeknologiS32 lam
223Manajemen TeknologiS22 lam
224Sistem Informasi AkuntansiS12 lam
225Sistem Informasi AkuntansiD32 lam
226Sistem Informasi AkuntansiD42 lam
227Sistem Informasi AkuntansiS2 Terapan2 lam
228Sistem Informasi ManajemenS22 lam
229Teknologi Rekayasa Jaringan TelekomunikasiD42 lam
230Farmasi IndustriS2lamptkes
231Farmasi KlinisS2lamptkes
232Farmasi KlinisS1lamptkes
233Farmasi Klinis dan KomunitasS1lamptkes
234Farmasi NuklirSpesialislamptkes
235FisioterapiD3lamptkes
236FisioterapiS2lamptkes
237FisioterapiS1lamptkes
238FisioterapiD4lamptkes
239GiziD3lamptkes
240GiziS1lamptkes
241Gizi dan DietetikaD4lamptkes
242Gizi KlinisSpesialislamptkes
243Gizi KlinisD4lamptkes
244Gizi MasyarakatS2lamptkes
245HerbalS2lamptkes
246Higiene GigiS1lamptkes
247Higiene Perusahaan Kesehatan dan Keselamatan KerjaD3lamptkes
248Ilmu atau Sains BiomedisS3lamptkes
249Ilmu atau Sains BiomedisS2lamptkes
250Ilmu atau Sains BiomedisS1lamptkes
251Ilmu atau Sains Biomedis VeterinerS2lamptkes
252Ilmu atau Sains GiziS3lamptkes
253Ilmu atau Sains GiziS2lamptkes
254Ilmu atau Sains KedokteranS3lamptkes
255Ilmu atau Sains KedokteranS2lamptkes
256Ilmu atau Sains Kedokteran GigiS3lamptkes
257Ilmu atau Sains Kedokteran GigiS2lamptkes
258Ilmu atau Sains VeterinerS3lamptkes
259Ilmu atau Sains VeterinerS2lamptkes
260Ilmu BedahSubspesialislamptkes
261Ilmu Biomedis HewanS3lamptkes
262Ilmu FarmasiS3lamptkes
263Ilmu FarmasiS2lamptkes
264Ilmu Kedokteran DasarS2lamptkes
265Ilmu Pendidikan Kedokteran dan KesehatanS2lamptkes
266Imaging DiagnosisS2 Terapanlamptkes
267ImunologiS3lamptkes
268ImunologiS2lamptkes
269JamuD3lamptkes
270Jantung dan Pembuluh DarahSpesialislamptkes
271KebidananD3lamptkes
272KebidananS3lamptkes
273KebidananS2lamptkes
274KebidananS2 Terapanlamptkes
275KebidananS1lamptkes
276KebidananD4lamptkes
277Kebijakan dan Manajemen KesehatanS2lamptkes
278KedokteranS1lamptkes
279Kedokteran Fisik dan RehabilitasiSpesialislamptkes
280Kedokteran Forensik dan MedikolegalS3lamptkes
281Kedokteran Forensik dan MedikolegalS2lamptkes
282Kedokteran Forensik dan Studi MedikolegalSpesialislamptkes
283Kedokteran GigiS1lamptkes
284Kedokteran Gigi AnakSpesialislamptkes
285Kedokteran Gigi KlinisS2lamptkes
286Kedokteran Gigi KomunitasS2lamptkes
287Kedokteran HewanS1lamptkes
288Kedokteran Jiwa/PsikiatriSubspesialislamptkes
289Kedokteran KeluargaS2lamptkes
290Kedokteran KerjaS2lamptkes
291Kedokteran KlinisS3lamptkes
292Kedokteran KlinisS2lamptkes
293Kedokteran Layanan PrimerSpesialislamptkes
294Kedokteran NuklirSpesialislamptkes
295Kedokteran OkupasiSpesialislamptkes
296Kedokteran OlahragaS3lamptkes
297Kedokteran OlahragaS2lamptkes
298Kedokteran OlahragaSpesialislamptkes
299Kedokteran PenerbanganSpesialislamptkes
300Kedokteran TropisS3lamptkes
301Kedokteran TropisS2lamptkes
302KeperawatanS3lamptkes
303KeperawatanS2lamptkes
304KeperawatanS2 Terapanlamptkes
305KeperawatanS1lamptkes
306KeperawatanD3lamptkes
307KeperawatanD4lamptkes
308Keperawatan AnakSpesialislamptkes
309Keperawatan AnastesiologiSpesialislamptkes
310Keperawatan AnestesiologiD4lamptkes
311Keperawatan GerontikSpesialislamptkes
312Keperawatan GigiD3lamptkes
313Keperawatan GigiD4lamptkes
314Keperawatan JiwaSpesialislamptkes
315Keperawatan KardiovaskularSpesialislamptkes
316Keperawatan KomunitasSpesialislamptkes
317Keperawatan MaternitasSpesialislamptkes
318Keperawatan Medikal BedahSpesialislamptkes
319Keperawatan OnkologiSpesialislamptkes
320Kesehatan AnakSpesialislamptkes
321Kesehatan AnakSubspesialislamptkes
322Kesehatan Daerah TerpencilD3lamptkes
323Kesehatan GigiD3lamptkes
324Kesehatan HewanD3lamptkes
325Kesehatan HewanD2lamptkes
326Kesehatan Kulit dan RambutD1lamptkes
327Kesehatan LingkunganS2lamptkes
328Kesehatan LingkunganS1lamptkes
329Kesehatan MasyarakatS3lamptkes
330Kesehatan MasyarakatS2lamptkes
331Kesehatan MasyarakatS1lamptkes
332Kesehatan Masyarakat VeterinerD3lamptkes
333Kesehatan Masyarakat VeterinerS3lamptkes
334Kesehatan Masyarakat VeterinerS2lamptkes
335Kesehatan ReproduksiS2lamptkes
336Kesehatan Telinga Hidung Tenggorok, Bedah KepalaSpesialislamptkes
337Kesehatan Terapi Gigi dan MulutS2 Terapanlamptkes
338Konservasi GigiSpesialislamptkes
339LeherSpesialislamptkes
340Manajemen FarmasiS2lamptkes
341Manajemen Informasi KesehatanS2lamptkes
342Manajemen Informasi KesehatanD4lamptkes
343Manajemen Informasi KesehatanD3lamptkes
344Manajemen Informasi KesehatanS1lamptkes
345Manajemen Rumah SakitS2lamptkes
346Mikrobiologi KlinisSpesialislamptkes
347Mikrobiologi Medis/MedikS3lamptkes
348Mikrobiologi Medis/MedikS2lamptkes
349NeurologiSpesialislamptkes
350Obstetri dan GinekologiSubspesialislamptkes
351Obstetrik dan GinekologiSpesialislamptkes
352Onkologi RadiasiSpesialislamptkes
353OphthalmologySpesialislamptkes
354OptometriD3lamptkes
355OptometriS3lamptkes
356OptometriS2lamptkes
357OptometriD4lamptkes
358Orthopaedi dan TraumatologiSubspesialislamptkes
359OrtodontikSpesialislamptkes
360Ortopedi dan TraumatologiSpesialislamptkes
361Ortotik dan ProstetikD3lamptkes
362Ortotik dan ProstetikD4lamptkes
363Parasitologi KlinisSpesialislamptkes
364Patologi AnatomiSpesialislamptkes
365Patologi KlinikSubspesialislamptkes
366Patologi KlinisSpesialislamptkes
367Pendidikan Profesi ApotekerProfesilamptkes
368Pendidikan Profesi BidanProfesilamptkes
369Pendidikan Profesi DietisienProfesilamptkes
370Pendidikan Profesi DokterProfesilamptkes
371Pendidikan Profesi Dokter GigiProfesilamptkes
372Pendidikan Profesi Dokter Hewan atau VeterinarianProfesilamptkes
373Pendidikan Profesi FisioterapisProfesilamptkes
374Pendidikan Profesi KesehatanS3lamptkes
375Pendidikan Profesi KesehatanS2lamptkes
376Pendidikan Profesi NersProfesilamptkes
377Pendidikan Profesi Pengobat Tradisional IndonesiaProfesilamptkes
378Pendidikan Profesi Pengobat Tradisional TiongkokProfesilamptkes
379Pengawasan EpidemiologiD3lamptkes
380Pengobatan TradisionalD3lamptkes
381Pengobatan TradisionalD4lamptkes
382Pengobatan Tradisional IndonesiaD3lamptkes
383Pengobatan Tradisional IndonesiaD4lamptkes
384Pengobatan Tradisional TiongkokD3lamptkes
385Pengobatan Tradisional TiongkokD4lamptkes
386Penuaan Kulit dan EstetikaS2lamptkes
387Penyakit DalamSpesialislamptkes
388Penyakit DalamSubspesialislamptkes
389Penyakit MulutSpesialislamptkes
390Perekam dan Informasi KesehatanD4lamptkes
391Perekam dan Informasi KesehatanS1lamptkes
392PeriodontikSpesialislamptkes
393Promosi KesehatanS2lamptkes
394Promosi KesehatanD4lamptkes
395ProstodontikSpesialislamptkes
396PsikiatriSpesialislamptkes
397Pulmonologi dan Ilmu Kedokteran RespirasiSpesialislamptkes
398Radiodiagnostik dan RadioterapiD3lamptkes
399RadiologiD3lamptkes
400RadiologiSpesialislamptkes
401Radiologi Kedokteran GigiSpesialislamptkes
402Refraksi OptisiD3lamptkes
403Rekam MedikD4lamptkes
404Rekam Medis dan Informasi KesehatanD3lamptkes
405Rekam Medis dan Informasi KesehatanS1lamptkes
406Repraksionis OptisienD3lamptkes
407Sains Laboratorium Klinis atau MedisS2lamptkes
408SanitasiD3lamptkes
409SanitasiD2lamptkes
410Sanitasi LingkunganD4lamptkes
411Tanaman ObatS2lamptkes
412Teknik GigiD3lamptkes
413Teknik KardiovaskularD3lamptkes
414Teknik Radiodiagnostik & RadioterapiD3lamptkes
415Teknik Radiodiagnostik dan RadioterapiD3lamptkes
416Teknik Radiodiagnostik dan RadioterapiD4lamptkes
417Teknik RontgenD3lamptkes
418Teknologi Bank DarahD3lamptkes
419Teknologi Laboratorium MedisD3lamptkes
420Teknologi Laboratorium MedisD4lamptkes
421Teknologi Laboratorium MedisS1lamptkes
422Teknologi Radiologi PencitraanD4lamptkes
423Teknologi Transfusi DarahD1lamptkes
424Teknologi Transfusi DarahD3lamptkes
425Terapan Imaging DiagnostikS2lamptkes
426Terapi GigiD4lamptkes
427Terapi OkupasiD3lamptkes
428Terapi OkupasiS2lamptkes
429Terapi OkupasiD4lamptkes
430Terapi WicaraD3lamptkes
431Terapi Wicara dan BahasaD4lamptkes
432UrologiSpesialislamptkes
433Vaksinologi dan ImunoterapetikaS2lamptkes
434Yoga dan KesehatanS1lamptkes
435Rekayasa InfrastrukturS2lamteknik
436Rekayasa Infrastruktur dan LingkunganS1lamteknik
437Rekayasa Infrastruktur LingkunganS1lamteknik
438Rekayasa Jalan dan JembatanD4lamteknik
439Rekayasa KayuD4lamteknik
440Rekayasa KehutananS1lamteknik
441Rekayasa Perancangan MekanikD4lamteknik
442Rekayasa PertambanganS3lamteknik
443Rekayasa PertambanganS2lamteknik
444Rekayasa Teknologi ManufakturD4lamteknik
445Rekayasa Tekstil dan ApparelS2 Terapanlamteknik
446Rekayasa/Teknik FisikaS1lamteknik
447Rekayasa/Teknik IndustriS1lamteknik
448Rekayasa/Teknik SipilS1lamteknik
449Sistem dan Teknik Jalan RayaS2lamteknik
450Sistem dan Teknik TransportasiS2lamteknik
451Sistem KelistrikanD4lamteknik
452Sistem Pembangkit EnergiD4lamteknik
453Sistem TelekomunikasiS1lamteknik
454Teknik AeronautikaD3lamteknik
455Teknik Aeronautika PertahananD4lamteknik
456Teknik Air TanahS2lamteknik
457Teknik Alat BeratD1lamteknik
458Teknik Alat BeratD3lamteknik
459Teknik Bangunan dan Jalur PerkeretaapianD3lamteknik
460Teknik Bangunan dan LandasanD3lamteknik
461Teknik Bangunan KapalD3lamteknik
462Teknik Bangunan RawaD4lamteknik
463Teknik Bioenergi dan KemurgiS1lamteknik
464Teknik Biomedik/Teknik BiomedisS1lamteknik
465Teknik BioprosesS1lamteknik
466Teknik BiosistemS1lamteknik
467Teknik dan Manajemen IndustriD3lamteknik
468Teknik dan Manajemen IndustriS3lamteknik
469Teknik dan Manajemen IndustriS2lamteknik
470Teknik dan Manajemen IndustriS1lamteknik
471Teknik dan Manajemen LingkunganD3lamteknik
472Teknik dan Manajemen PerbekalanD3lamteknik
473Teknik dan Pengelolaan Sumber Daya AirS1lamteknik
474Teknik Desain dan ManufakturD4lamteknik
475Teknik DirgantaraS3lamteknik
476Teknik DirgantaraS2lamteknik
477Teknik DirgantaraS1lamteknik
478Teknik Ekonomi KonstruksiD3lamteknik
479Teknik Eksplorasi Produksi Minyak dan GasD3lamteknik
480Teknik ElektroD3lamteknik
481Teknik ElektroS3lamteknik
482Teknik ElektroS2lamteknik
483Teknik ElektroS2 Terapanlamteknik
484Teknik ElektroS1lamteknik
485Teknik ElektroD4lamteknik
486Teknik Elektro dan InformatikaS3lamteknik
487Teknik Elektro IndustriD3lamteknik
488Teknik Elektro IndustriD4lamteknik
489Teknik Elektro Komputer KontrolD3lamteknik
490Teknik Elektro MedikD3lamteknik
491Teknik Elektro PerkeretaapianD3lamteknik
492Teknik Elektro*D1/D2lamteknik
493Teknik ElektromedikD3lamteknik
494Teknik ElektromedikD4lamteknik
495Teknik ElektronikaD3lamteknik
496Teknik ElektronikaD4lamteknik
497Teknik Elektronika IndustriD3lamteknik
498Teknik Elektronika Kapal PerangD4lamteknik
499Teknik Elektronika PertahananD4lamteknik
500Teknik EnergiS1lamteknik
501Teknik EnergiD4lamteknik
502Teknik Energi TerbarukanS2lamteknik
503Teknik Energi TerbarukanS1lamteknik
504Teknik Energi TerbarukanD4lamteknik
505Teknik FarmasiS1lamteknik
506Teknik FisikaS3lamteknik
507Teknik FisikaS2lamteknik
508Teknik FisikaS1lamteknik
509Teknik Fisika*D1/D2lamteknik
510Teknik GeodesiD3lamteknik
511Teknik GeodesiS1lamteknik
512Teknik Geodesi dan GeomatikaS3lamteknik
513Teknik Geodesi dan GeomatikaS2lamteknik
514Teknik Geodesi dan GeomatikaS1lamteknik
515Teknik GeofisikaD3lamteknik
516Teknik GeofisikaS3lamteknik
517Teknik GeofisikaS2lamteknik
518Teknik GeofisikaS1lamteknik
519Teknik GeologiD3lamteknik
520Teknik GeologiS3lamteknik
521Teknik GeologiS2lamteknik
522Teknik GeologiS1lamteknik
523Teknik Geologi TerapanD3lamteknik
524Teknik GeomatikaD3lamteknik
525Teknik GeomatikaS2lamteknik
526Teknik GeomatikaS1lamteknik
527Teknik IndustriD3lamteknik
528Teknik IndustriS3lamteknik
529Teknik IndustriS2lamteknik
530Teknik IndustriS1lamteknik
531Teknik Industri AgroD3lamteknik
532Teknik Industri OtomotifD4lamteknik
533Teknik Industri TekstilS1lamteknik
534Teknik Industri*D1/D2lamteknik
535Teknik Infrastruktur Sipil dan Perencanaan ArsitekturD4lamteknik
536Teknik Instrumentasi KilangD4lamteknik
537Teknik Jalan JembatanD4lamteknik
538Teknik KelautanD3lamteknik
539Teknik KelautanS2lamteknik
540Teknik KelautanS1lamteknik
541Teknik Kelistrikan KapalD3lamteknik
542Teknik Kelistrikan KapalD4lamteknik
543Teknik KemasanD3lamteknik
544Teknik Keselamatan dan Kesehatan KerjaD4lamteknik
545Teknik Keselamatan dari KebakaranS1lamteknik
546Teknik Keselamatan OtomotifD4lamteknik
547Teknik Keselamatan*D1/D2lamteknik
548Teknik KimiaD3lamteknik
549Teknik KimiaS3lamteknik
550Teknik KimiaS2lamteknik
551Teknik KimiaS1lamteknik
552Teknik Kimia Bahan NabatiD3lamteknik
553Teknik Kimia IndustriD3lamteknik
554Teknik Kimia MineralD3lamteknik
555Teknik Kimia PolimerD4lamteknik
556Teknik Kimia Produksi BersihD4lamteknik
557Teknik Kimia*D1/D2lamteknik
558Teknik Konservasi EnergiD3lamteknik
559Teknik LingkunganD3lamteknik
560Teknik LingkunganS3lamteknik
561Teknik LingkunganS2lamteknik
562Teknik LingkunganS1lamteknik
563Teknik ListrikD3lamteknik
564Teknik ListrikD4lamteknik
565Teknik Listrik Bandar UdaraD3lamteknik
566Teknik Listrik BandaraD4lamteknik
567Teknik Listrik IndustriD3lamteknik
568Teknik LogistikS1lamteknik
569Teknik Manajemen IndustriS1lamteknik
570Teknik Manajemen Industri PertahananD4lamteknik
571Teknik ManufakturD3lamteknik
572Teknik ManufakturD4lamteknik
573Teknik Manufaktur Industri AgroD3lamteknik
574Teknik Manufaktur KapalD4lamteknik
575Teknik MaterialS1lamteknik
576Teknik Material dan MetalurgiS2lamteknik
577Teknik Material dan MetalurgiS1lamteknik
578Teknik Mekanik UmumD3lamteknik
579Teknik MekanikaD3lamteknik
580Teknik Mekanika PerkeretaapianD3lamteknik
581Teknik Mekanikal Bandar UdaraD3lamteknik
582Teknik Mekanisasi PengolahanD3lamteknik
583Teknik MekatronikaD3lamteknik
584Teknik MekatronikaS1lamteknik
585Teknik MekatronikaD4lamteknik
586Teknik MesinD3lamteknik
587Teknik MesinS3lamteknik
588Teknik MesinS2lamteknik
589Teknik MesinS1lamteknik
590Teknik MesinD4lamteknik
591Teknik Mesin Alat BeratD3lamteknik
592Teknik Mesin dan BiosistemS1lamteknik
593Teknik Mesin dan ManufakturD4lamteknik
594Teknik Mesin IndustriD3lamteknik
595Teknik Mesin Kapal PerangD4lamteknik
596Teknik Mesin KilangD4lamteknik
597Teknik Mesin OtomotifD3lamteknik
598Teknik Mesin PertahananD4lamteknik
599Teknik Mesin PertanianD4lamteknik
600Teknik Mesin Pertanian dan PanganS2lamteknik
601Teknik Mesin Produksi dan PerawatanD4lamteknik
602Teknik Mesin*D1/D2lamteknik
603Teknik MetalurgiS3lamteknik
604Teknik MetalurgiS2lamteknik
605Teknik MetalurgiS1lamteknik
606Teknik Metalurgi dan MaterialS3lamteknik
607Teknik Metalurgi dan MaterialS1lamteknik
608Teknik MineralD3lamteknik
609Teknik NautikaD3lamteknik
610Teknik Navigasi UdaraD4lamteknik
611Teknik NuklirS1lamteknik
612Teknik Operasional Mesin dan Peralatan IndustriD2lamteknik
613Teknik OtomasiD4lamteknik
614Teknik Otomasi dan IndustriD4lamteknik
615Teknik Otomasi Listrik IndustriD4lamteknik
616Teknik OtomotifD3lamteknik
617Teknik Otomotif dan Alat BeratD3lamteknik
618Teknik Otomotif ElektronikD4lamteknik
619Teknik Otomotif Kendaraan TempurD4lamteknik
620Teknik Panas BumiS2lamteknik
621Teknik PanganS1lamteknik
622Teknik Pembangkit EnergiD4lamteknik
623Teknik Pembuatan Perkakas PresisiD3lamteknik
624Teknik Pemeliharaan MesinD3lamteknik
625Teknik Pemeliharaan Mesin OtomasiD1lamteknik
626Teknik Pendingin dan Tata UdaraD3lamteknik
627Teknik Pendingin dan Tata UdaraD4lamteknik
628Teknik Penerbangan/DirgantaraS1lamteknik
629Teknik PengairanS1lamteknik
630Teknik Pengecoran LogamD3lamteknik
631Teknik PengelasanD4lamteknik
632Teknik Pengelolaan Bencana AlamS2lamteknik
633Teknik Pengelolaan dan Pemeliharaan Infrastruktur SiD4lamteknik
634Teknik Pengelolaan dan Perawatan Alat BeratD4lamteknik
635Teknik Pengolahan LimbahD4lamteknik
636Teknik Pengolahan Minyak dan GasD3lamteknik
637Teknik Pengolahan Minyak dan GasD4lamteknik
638Teknik Pengolahan SawitD3lamteknik
639Teknik Perancangan dan Konstruksi KapalD3lamteknik
640Teknik Perancangan dan Konstruksi MesinD4lamteknik
641Teknik Perancangan dan Kontruksi KapalD4lamteknik
642Teknik Perancangan Irigasi dan Penanganan PantaiD4lamteknik
643Teknik Perancangan Jalan dan JembatanD4lamteknik
644Teknik Perancangan MekanikD3lamteknik
645Teknik Perancangan Mekanik dan MesinD3lamteknik
646Teknik Perancangan Mekanik UmumD3lamteknik
647Teknik Perancangan Perkakas PresisiD3lamteknik
648Teknik Perawatan dan Perbaikan GedungD4lamteknik
649Teknik Perawatan dan Perbaikan MesinD3lamteknik
650Teknik Perawatan Mesin dan Peralatan IndustriD2lamteknik
651Teknik Perencanaan Irigasi dan RawaD4lamteknik
652Teknik PerkapalanD3lamteknik
653Teknik PerkapalanS2lamteknik
654Teknik PerkapalanS1lamteknik
655Teknik Permesinan KapalD3lamteknik
656Teknik PerminyakanS3lamteknik
657Teknik PerminyakanS2lamteknik
658Teknik PerminyakanS1lamteknik
659Teknik Perminyakan dan Gas BumiD3lamteknik
660Teknik PerpipaanD4lamteknik
661Teknik PertambanganD3lamteknik
662Teknik PertambanganS2lamteknik
663Teknik PertambanganS1lamteknik
664Teknik Pertambangan BatubaraD3lamteknik
665Teknik Pertambangan MineralD3lamteknik
666Teknik Pesawat UdaraD3lamteknik
667Teknik Pesawat UdaraD4lamteknik
668Teknik Produksi dan Proses ManufakturD3lamteknik
669Teknik Produksi FurniturD3lamteknik
670Teknik Produksi Minyak dan GasD4lamteknik
671Teknik SipilD3lamteknik
672Teknik SipilS3lamteknik
673Teknik SipilS2lamteknik
674Teknik SipilS2lamteknik
675Teknik SipilD4lamteknik
676Teknik Sipil Bangunan GedungD3lamteknik
677Teknik Sipil dan BangunanD3lamteknik
678Teknik Sipil dan LingkunganS2lamteknik
679Teknik Sipil dan LingkunganS1lamteknik
680Teknik Sipil PertahananD4lamteknik
681Teknik Sipil*D1/D2lamteknik
682Teknik Sistem PerkapalanS3lamteknik
683Teknik Sistem PerkapalanS2lamteknik
684Teknik Sistem PerkapalanS1lamteknik
685Teknik Sumber Daya AirS3lamteknik
686Teknik Sumberdaya Lahan dan LingkunganD3lamteknik
687Teknik Survey dan PemetaanD3lamteknik
688Teknik TekstilD3lamteknik
689Teknik TekstilD4lamteknik
690Teknik TelekomunikasiD3lamteknik
691Teknik TelekomunikasiS2lamteknik
692Teknik TelekomunikasiS1lamteknik
693Teknik TelekomunikasiD4lamteknik
694Teknik Telekomunikasi dan Navigasi UdaraD3lamteknik
695Teknik Telekomunikasi MiliterD4lamteknik
696Teknik Telekomunikasi*D1/D2lamteknik
697Teknik Tenaga ListrikS1lamteknik
698Teknik TransportasiS1lamteknik
699Teknik Transportasi LautS1lamteknik
700TeknikaD3lamteknik
701TeknikaD4lamteknik
702Teknk IndustriS1lamteknik
703TeknobiologiS1lamteknik
704TeknobiomedikS2lamteknik
705Teknokimia NuklirD4lamteknik
706Teknologi BatikD3lamteknik
707Teknologi BiomedisS1lamteknik
708Teknologi BioprosesD3lamteknik
709Teknologi ElektromedisD3lamteknik
710Teknologi Elektro-medisD3lamteknik
711Teknologi IndustriD3lamteknik
712Teknologi Industri Cetak KemasanD4lamteknik
713Teknologi Industri TekstilD3lamteknik
714Teknologi Kebumian dan LingkunganS3lamteknik
715Teknologi KelautanD3lamteknik
716Teknologi KelautanS3lamteknik
717Teknologi KelautanS2lamteknik
718Teknologi Kimia IndustriD4lamteknik
719Teknologi Kimia TekstilD3lamteknik
720Teknologi Komunikasi MobilD4lamteknik
721Teknologi Konstruksi Bangunan AirD3lamteknik
722Teknologi Konstruksi Bangunan GedungD3lamteknik
723Teknologi ListrikD3lamteknik
724Teknologi ManufakturD3lamteknik
725Teknologi Penginderaan JauhD3lamteknik
726Teknologi Pengolahan Minyak dan GasD3lamteknik
727Teknologi Pengolahan Pulp dan KertasD4lamteknik
728Teknologi Rekayasa ElektroD4lamteknik
729Teknologi Rekayasa Elektro-medisD4lamteknik
730Teknologi Rekayasa Instrumentasi dan KontrolD4lamteknik
731Teknologi Rekayasa Kimia IndustriD4lamteknik
732Teknologi Rekayasa Kontruksi Jalan dan JembatanS1lamteknik
733Teknologi Rekayasa Kontruksi PerkapalanD4lamteknik
734Teknologi Rekayasa Konversi EnergiD4lamteknik
735Teknologi Rekayasa LogistikD4lamteknik
736Teknologi Rekayasa ManufakturD4lamteknik
737Teknologi Rekayasa MesinD4lamteknik
738Teknologi Rekayasa OtomasiD4lamteknik
739Teknologi Rekayasa Pembangkit EnergiD4lamteknik
740Teknologi Survei dan Pemetaan DasarD4lamteknik
741TelekomunikasiD3lamteknik
742TransportasiD3lamteknik
743TransportasiS3lamteknik
744TransportasiS2lamteknik
745TransportasiS1lamteknik
746Transportasi DaratD4lamteknik
747Transportasi LautD4lamteknik
748Geografi LingkunganS1lamsama
749GeologiS3lamsama
750GeologiS2lamsama
751GeologiS1lamsama
752Ilmu AktuariaS1lamsama
753Ilmu Bahan-bahanS3lamsama
754Ilmu dan Rekayasa NuklirS2lamsama
755Ilmu GeografiS3lamsama
756Ilmu KelautanS2lamsama
757Ilmu KimiaS2lamsama
758Ilmu KimiaS3lamsama
759Ilmu MaterialS2lamsama
760Kartografi dan Penginderaan JauhS1lamsama
761KimiaD3lamsama
762KimiaS3lamsama
763KimiaS2lamsama
764KimiaS1lamsama
765Kimia IndustriD3lamsama
766Kimia TekstilD3lamsama
767Kimia TekstilD4lamsama
768Kimia TerapanS2lamsama
769KlimatologiD4lamsama
770Klimatologi TerapanS3lamsama
771Klimatologi TerapanS2lamsama
772Komputasi StatistikD4lamsama
773MatematikaD3lamsama
774MatematikaS3lamsama
775MatematikaS2lamsama
776MatematikaS1lamsama
777Matematika dan Ilmu Pengetahuan AlamS3lamsama
778Matematika TerapanS2lamsama
779MeteorologiS1lamsama
780MeteorologiD4lamsama
781MikrobiologiD3lamsama
782MikrobiologiS3lamsama
783MikrobiologiS2lamsama
784MikrobiologiS1lamsama
785Pengajaran FisikaS2lamsama
786Pengajaran KimiaS2lamsama
787Pengajaran MatematikaS2lamsama
788Penginderaan JauhS2lamsama
789Sains Informasi GeografiS1lamsama
790Sains KomputasiS2lamsama
791StatistikaD3lamsama
792StatistikaS3lamsama
793StatistikaS2lamsama
794StatistikaS1lamsama
795StatistikaD4lamsama
796Statistika TerapanS2lamsama
797Survey Pemetaan dan Informasi GeografiD4lamsama
798Sistem InformasiD3laminfokom
799Sistem InformasiS1laminfokom
800Sistem InformasiD4laminfokom
801Sistem KomputerS1laminfokom
802Sistem lnformasiS3laminfokom
803Sistem lnformasiS2laminfokom
804Teknik InformatikaS2laminfokom
805Teknik InformatikaS1laminfokom
806Teknik InformatikaD4laminfokom
807Teknik Informatika dan KomputerS1laminfokom
808Teknik Informatika MultimediaD4laminfokom
809Teknik KomputerD1laminfokom
810Teknik KomputerD3laminfokom
811Teknik KomputerD3laminfokom
812Teknik KomputerS2laminfokom
813Teknik KomputerS1laminfokom
814Teknik KomputerS1laminfokom
815Teknik Komputer dan JaringanD2laminfokom
816Teknik Komputer dan JaringanD1laminfokom
817Teknik Komputer dan JaringanD3laminfokom
818Teknik Komputer dan JaringanD4laminfokom
819Teknik Komputer GrafisD3laminfokom
820Teknik Komputer GrafisD4laminfokom
821Teknik Komputer KontrolD3laminfokom
822Teknik lnformatikaD2laminfokom
823Teknik lnformatikaD3laminfokom
824Teknik lnformatika dan KomputerS2laminfokom
825Teknik MultimediaD4laminfokom
826Teknik Multimedia dan JaringanD3laminfokom
827Teknik Multimedia dan JaringanS1laminfokom
828Teknik Multimedia dan JaringanD4laminfokom
829Teknik Multimedia DigitalD4laminfokom
830Teknik Robotika dan Kecerdasan BuatanS1laminfokom
831Teknologi Rekayasa MultimediaD3laminfokom
832Teknologi InformasiD3laminfokom
833Teknologi InformasiS1laminfokom
834Teknologi Informatika Multimedia DigitalD4laminfokom
835Teknologi KomputerD3laminfokom
836Teknologi KomputerS1laminfokom
837Teknologi Komputer dan JaringanD3laminfokom
838Teknologi lnformasiS3laminfokom
839Teknologi lnformasiS2laminfokom
840Teknologi PermainanD4laminfokom
841Teknologi Rekayasa InternetD4laminfokom
842Teknologi Rekayasa KomputerD4laminfokom
843Teknologi Rekayasa Komputer JaringanD4laminfokom
844Teknologi Rekayasa MultimediaD4laminfokom
845Teknologi Rekayasa Multimedia GrafisD4laminfokom
846Teknologi Rekayasa Perangkat LunakD4laminfokom
847Teknologi Sains DataS1laminfokom
848Bisnis InternasionalD4lamemba
849Bisnis IslamS1lamemba
850Bisnis JasaS1lamemba
851Bisnis Jasa MakananD4lamemba
852Bisnis KreatifD4lamemba
853Bisnis MaritimS1lamemba
854Bisnis Maritim InternasionalD4lamemba
855Bisnis MusikS1lamemba
856Bisnis MusikD4lamemba
857EkonomiS3lamemba
858EkonomiS2lamemba
859EkonomiS1lamemba
860Ekonomi dan Keuangan IslamS1lamemba
861Ekonomi dan Studi PembangunanS2lamemba
862Ekonomi IslamS1lamemba
863Ekonomi Kelautan TropikaS3lamemba
864Ekonomi Kelautan TropikaS2lamemba
865Ekonomi Kependudukan dan KetenagakerjaanS2lamemba
866Ekonomi KoperasiS1lamemba
867Ekonomi KoperasiS2lamemba
868Ekonomi PembangunanS1lamemba
869Ekonomi PembangunanS2lamemba
870Ekonomi PembangunanS3lamemba
871Ekonomi Pembangunan dan PerencanaanS2lamemba
872Ekonomi PerkopianS2lamemba
873Ekonomi Sumber DayaS2lamemba
874Ekonomi Sumber DayaS1lamemba
875Ekonomi Sumber DayaS3lamemba
876Ekonomi Sumber KelautanS2lamemba
877Ekonomi Sumber KelautanS3lamemba
878Ekonomi Sumberdaya dan LingkunganS1lamemba
879Ekonomi Sumberdaya dan LingkunganS2lamemba
880Ekonomi SyariahD2lamemba
881Ekonomi SyariahS3lamemba
882Ekonomi SyariahS2lamemba
883Ekonomi SyariahS1lamemba
884Ekonomi TerapanD3lamemba
885Ekonomi TerapanS2lamemba
886Ekonomi, Keuangan dan PerbankanS1lamemba
887Ekonomika PembangunanS2lamemba
888EkowisataD3lamemba
889Ekowisata LautD3lamemba
890EnterpreneurshipS1lamemba
891Ilmu Administrasi BisnisS2lamemba
892Ilmu Administrasi BisnisS1lamemba
893Ilmu AkuntansiS3lamemba
894Ilmu AkuntansiS2lamemba
895Ilmu EkonomiS3lamemba
896Ilmu EkonomiS2lamemba
897Ilmu EkonomiS1lamemba
898Ilmu Ekonomi IslamS3lamemba
899Ilmu Ekonomi PembangunanS1lamemba
900Ilmu Ekonomi PertanianS2lamemba
901Ilmu Ekonomi PertanianS3lamemba
902Ilmu Ekonomi SyariahS1lamemba
903Ilmu Keluarga dan KonsumenS1lamemba
904Ilmu Keluarga dan KonsumenS2lamemba
905Ilmu ManajemenS3lamemba
906Ilmu ManajemenS2lamemba
907Kebendaharaan NegaraD3lamemba
908Kebijakan dan Manajemen PajakD4lamemba
909Kepabeanan dan CukaiD3lamemba
910KepemimpinanS2lamemba
911KeuanganD4lamemba
912Keuangan DaerahD3lamemba
913Keuangan DaerahS2lamemba
914Keuangan dan PerbankanD3lamemba
915Keuangan dan PerbankanD4lamemba
916Keuangan dan Perbankan SyariahD3lamemba
917Keuangan dan Perbankan SyariahD4lamemba
918Keuangan IslamS1lamemba
919Keuangan MikroS2lamemba
920Keuangan PublikS2lamemba
921Keuangan PublikS3lamemba
922Keuangan PublikD4lamemba
923KewirausahaanS1lamemba
924KoperasiD3lamemba
925LogistikS1lamemba
926LogistikS2lamemba
927LogistikS3lamemba
928ManajemenD3lamemba
929ManajemenS3lamemba
930ManajemenS2lamemba
931ManajemenS1lamemba
932Manajemen Administrasi AkuntansiD3lamemba
933Manajemen Akuntansi HospitalityD4lamemba
934Manajemen AsetD3lamemba
935Manajemen AsetD4lamemba
936Manajemen Aset PublikD4lamemba
937Manajemen BisnisD3lamemba
938Manajemen BisnisS1lamemba
939Manajemen BisnisD4lamemba
940Manajemen Bisnis InternasionalD4lamemba
941Manajemen Bisnis PariwisataD3lamemba
942Manajemen Bisnis PariwisataD4lamemba
943Manajemen Bisnis SyariahS1lamemba
944Manajemen dan BisnisS3lamemba
945Manajemen dan BisnisS2lamemba
946Manajemen dan Kebijakan PublikS3lamemba
947Manajemen dan Kebijakan PublikS2lamemba
948Manajemen dan Kebijakan PublikS1lamemba
949Manajemen dan KewirausahaanS2lamemba
950Manajemen dan KewirausahaanS3lamemba
951Manajemen Destinasi PariwisataD4lamemba
952Manajemen Divisi KamarD3lamemba
953Manajemen IndustriD3lamemba
954Manajemen Industri KateringS1lamemba
955Manajemen InovasiS2lamemba
956Manajemen KepariwisataanD4lamemba
957Manajemen KeuanganD3lamemba
958Manajemen KeuanganS2lamemba
959Manajemen KeuanganS1lamemba
960Manajemen KeuanganD4lamemba
961Manajemen Keuangan dan Perbankan SyariahS1lamemba
962Manajemen Keuangan Mikro TerpaduS2lamemba
963Manajemen Keuangan NegaraD4lamemba
964Manajemen Keuangan Sektor PublikD4lamemba
965Manajemen Keuangan SyariahS1lamemba
966Manajemen Konvensi dan PerhelatanD4lamemba
967Manajemen LingkunganS2lamemba
968Manajemen LogistikS1lamemba
969Manajemen LogistikS2lamemba
970Manajemen Logistik dan KeuanganD4lamemba
971Manajemen OrganisasiS2lamemba
972Manajemen PajakD3lamemba
973Manajemen PajakS1lamemba
974Manajemen PajakS2lamemba
975Manajemen PajakS3lamemba
976Manajemen Pajak dan Administrasi PajakD3lamemba
977Manajemen PemasaranD3lamemba
978Manajemen PemasaranD4lamemba
979Manajemen Pemasaran Industri ElektronikaD3lamemba
980Manajemen Pemasaran InternasionalD4lamemba
981Manajemen Pemasaran SyariahS1lamemba
982Manajemen PembangunanS1lamemba
983Manajemen Pembangunan DaerahS2lamemba
984Manajemen PemerintahanD4lamemba
985Manajemen Pendidikan TinggiS2lamemba
986Manajemen Pengaturan PerjalananD4lamemba
987Manajemen Perbankan SyariahD3lamemba
988Manajemen PerpajakanD3lamemba
989Manajemen PerusahaanD3lamemba
990Manajemen Properti dan PenilaianS2lamemba
991Manajemen Resort dan LeisureS1lamemba
992Manajemen RitelS1lamemba
993Manajemen Sumber Daya AparaturD4lamemba
994Manajemen Sumber Daya HayatiS2lamemba
995Manajemen Sumber Daya ManusiaS1lamemba
996Manajemen Sumber Daya ManusiaS2lamemba
997Manajemen Sumber Daya ManusiaS3lamemba
998Manajemen Sumber Daya ManusiaD3lamemba
999Manajemen Sumber Daya Manusia Sektor PublikD4lamemba
1000Manajemen Syari`ahS1lamemba
1001Manajemen Usaha WisataD4lamemba
1002Manajemen Zakat dan WakafS1lamemba
1003Pajak Bumi dan BangunanD3lamemba
1004Pajak Bumi dan Bangunan/PenilaiD3lamemba
1005Pemasaran DigitalD4lamemba
1006Pemasaran, Inovasi dan TeknologiS2 Terapanlamemba
1007Pemasaran, Inovasi dan TeknologiS3 Terapanlamemba
1008Pembangunan Ekonomi KewilayahanD4lamemba
1009Pembangunan Pedesaan dan Ekonomi MasyarakatD4lamemba
1010Pendidikan Profesi Akuntan/AkuntansiProfesilamemba
1011Pengelolaan Konvensi dan AcaraD4lamemba
1012Perbankan dan KeuanganD3lamemba
1013Perbankan SyariahD3lamemba
1014Perbankan SyariahS3lamemba
1015Perbankan SyariahS2lamemba
1016Perbankan SyariahS1lamemba
1017Perdagangan InternasionalS1lamemba
1018Perdagangan InternasionalD3lamemba
1019Perdagangan Internasional Wilayah ASEAN dan RRTD3lamemba
1020Perdagangan ModeD3lamemba
1021Perdagangan TekstilD3lamemba
1022PerpajakanD3lamemba
1023PerpajakanD4lamemba
1024Produksi GarmenD4lamemba
1025Relasi IndustriD4lamemba
1026Sains AkuntansiS2lamemba
1027Sains Ekonomi IslamS2lamemba
1028Sains Ilmu EkonomiS2lamemba
1029Sains Keluarga dan KonsumenS1lamemba
1030Sains Keluarga dan KonsumenS2lamemba
1031Sains ManajemenS2lamemba
1032Sains ManajemenS3lamemba
1033Spesialis Kebendaharaan NegaraD1lamemba
1034Usaha KoperasiS1lamemba
1035Usaha KoperasiS2lamemba
1036Sistem Informasi GeografisD4lamsama dan laminfokom
1037Sistem Informasi GeografisD3lamsama dan laminfokom
1038Sains AktuariaS1lamsama
1039Sains AktuariaS2lamsama
1040Teknologi Rekayasa Kimia BerkelanjutanD4lamteknik
1041Analisis KimiaD2lamsama
1042Analisis KimiaD3lamsama
1043Analisis KimiaD4lamsama

Proposal for New Study Programs (Outside the main campus)

LAM TEKNIK

LAM EMBA

LAM INFOKOM

LAM SAMA

NoInstrument
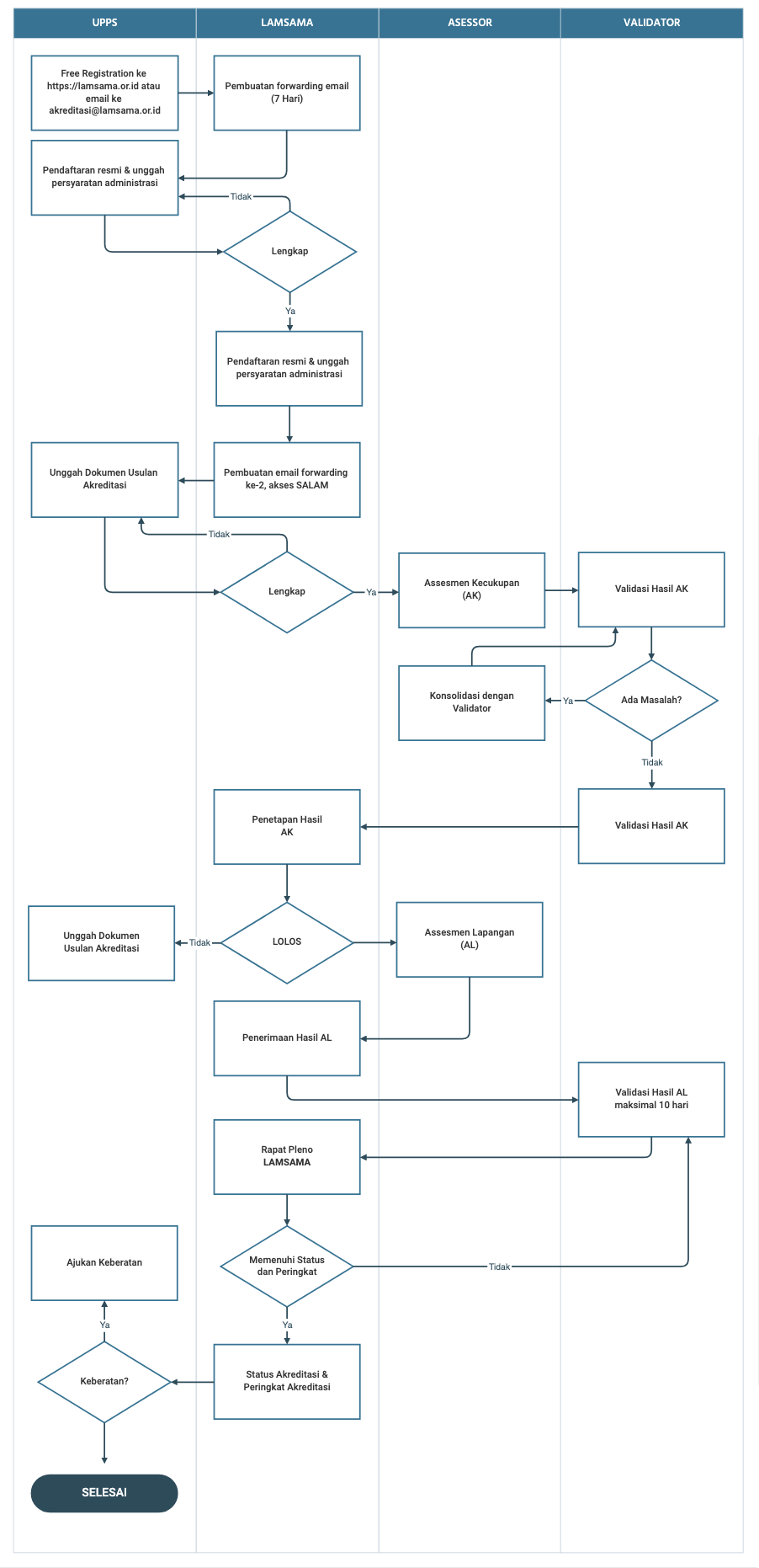
#LAMSAMA Accreditation step
#LAMSAMA Accreditation Fee
#Video Recording about LAMSAMA Socilalization April 11th, 2022
#Template LKPS Excel LAM SAMA
#Template LED LAM SAMA
#Kebijakan akreditasi dimasa transisi LAM SAMA
#Matriks Penilaian Sarjana Terapan LAM SAMA
1BAN PT Regulation No. 11 of 2021 Instruments for Accreditation of Study Programs in Undergraduate Programs in the Scope of Natural and Formal Sciences
2Appendix 1 Regulation of BAN PT 11 2021 LAMSAMA Instrument Academic Paper
3Appendix 2 BAN PT Regulation 11 2021 LAMSAMA Instrument Criteria and Procedure
4Appendix 3 Regulation of BAN PT 11 2021 LAMSAMA Instrument Guidelines for Compiling a Self-Evaluation Report
5Appendix 4 BAN PT Regulation 11 2021 LAMSAMA Instrument Guideline for Preparation of LKPS
6Appendix 5 Regulation of BAN PT 11 2021 Instrument LAMSAMA LKPS Template
7Appendix 6 BAN PT Regulation 11 2021 LAMSAMA Instrument Assessment Guidelines
8Appendix 7 BAN PT Regulation 11 2021 LAMSAMA Instrument Undergraduate Program Assessment Matrix
9Appendix 8 BAN PT Regulation 11 2021 LAMSAMA Instrument Guide for Offline Field Assessment
10Appendix 9 BAN PT Regulation 11 2021 LAMSAMA Instrument Online Field Assessment Guidelines
11Attachment 10 BAN PT Regulation 11 2021 LAMSAMA Instrument Supplement S01 for Chemistry
12Appendix 11 BAN PT Regulation 11 2021 LAMSAMA Instrument Supplement S02 for Physics
13Appendix 12 BAN PT Regulation 11 2021 LAMSAMA Instrument Supplement S03 for Mathematics
14Appendix 13 BAN PT Regulation 11 2021 LAMSAMA Instrument Supplement S04 for Astronomy
15Appendix 14 Regulation of BAN PT 11 2021 LAMSAMA Instrument Supplement S05 for Geophysics
16Appendix 15 Regulation of BAN PT 11 2021 LAMSAMA Instrument Supplement S06 for Biology
17Appendix 16 Regulation of BAN PT 11 2021 LAMSAMA Instrument Supplement S07 for Statistics
18Appendix 16 Regulation of BAN PT 11 2021 Instrument LAMSAMA LKPS Excel
11BAN PT Regulation No. 17 of 2022 IAPS MAster Program LAMSAMA
12Appendix 1 BAN PT Regulation No. 17 of 2022 IAPS Master Program LAMSAMA
13Appendix 2 BAN PT Regulation No. 17 of 2022 IAPS Master Program LAMSAMA
14Appendix 3 BAN PT Regulation No. 17 of 2022 IAPS Master Program LAMSAMA
15Appendix 4 BAN PT Regulation No. 17 of 2022 IAPS Master Program LAMSAMA
16Appendix 5 BAN PT Regulation No. 17 of 2022 IAPS Master Program LAMSAMA
17Appendix 6 BAN PT Regulation No. 17 of 2022 IAPS Master Program LAMSAMA
18Appendix 7 BAN PT Regulation No. 17 of 2022 IAPS Master Program LAMSAMA
19Appendix 8 BAN PT Regulation No. 17 of 2022 IAPS Master Program LAMSAMA
20Appendix 9 BAN PT Regulation No. 17 of 2022 IAPS Master Program LAMSAMA
21BAN PT Regulation No. 18 of 2022 IAPS Doctor Program LAMSAMA
22Appendix 1 BAN PT Regulation No. 18 of 2022 IAPS Doctor Program LAMSAMA
23Appendix 2 BAN PT Regulation No. 18 of 2022 IAPS Doctor Program LAMSAMA
24Appendix 3 BAN PT Regulation No. 18 of 2022 IAPS Doctor Program LAMSAMA
25Appendix 4 BAN PT Regulation No. 18 of 2022 IAPS Doctor Program LAMSAMA
26Appendix 5 BAN PT Regulation No. 18 of 2022 IAPS Doctor Program LAMSAMA
27Appendix 6 BAN PT Regulation No. 18 of 2022 IAPS Doctor Program LAMSAMA
28Appendix 7 BAN PT Regulation No. 18 of 2022 IAPS Doctor Program LAMSAMA
29Appendix 8 BAN PT Regulation No. 18 of 2022 IAPS Doctor Program LAMSAMA
30Appendix 9 BAN PT Regulation No. 18 of 2022 IAPS Doctor Program LAMSAMA

LAM PTKES

  International Accreditation and Certification

International Accreditation

International Certification

QAO ITS > EQAS