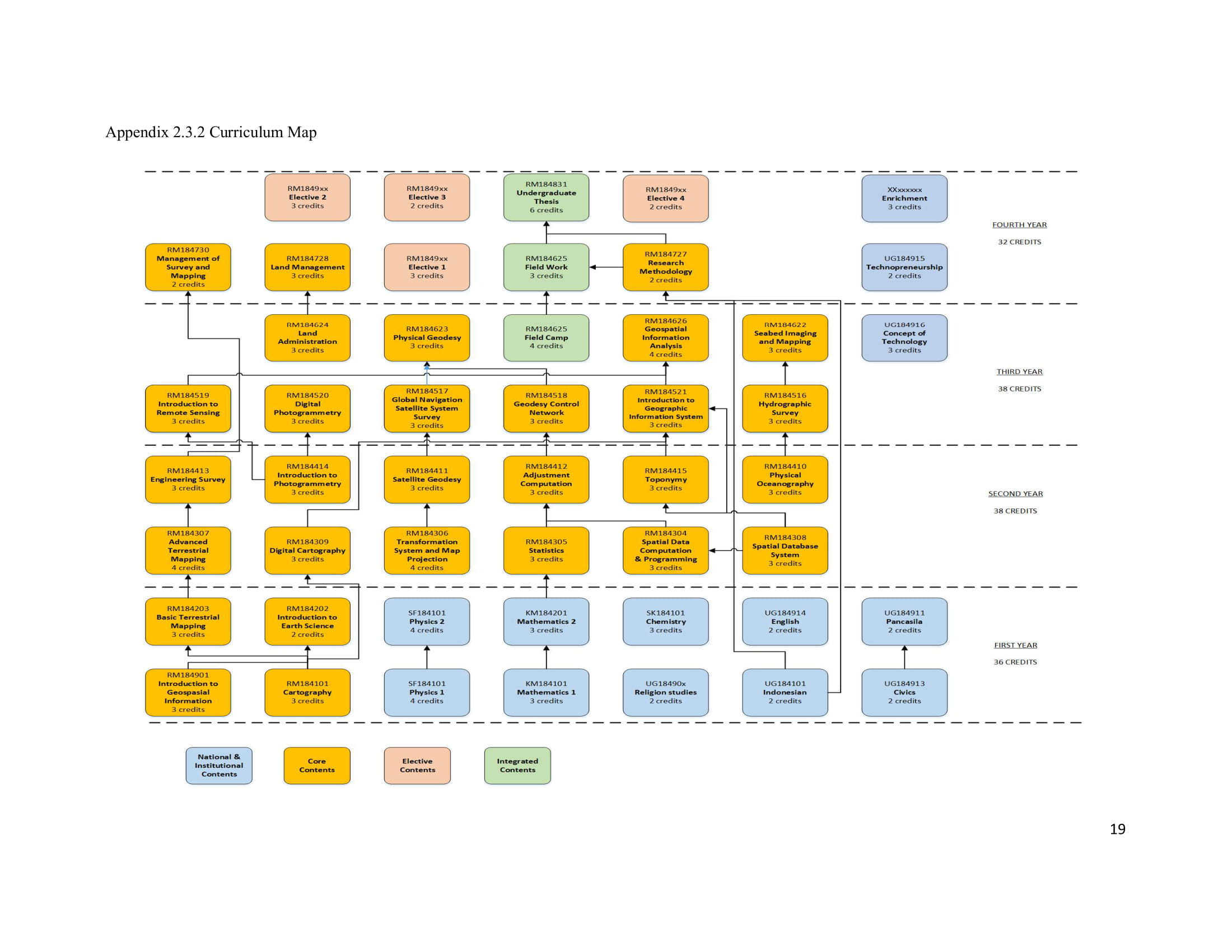
course Structure-1