Toggle navigation
Calon Mahasiswa
Mahasiswa
Dosen & Staff
GeoICON 2026
Alumni
🔴 Live Streaming
id
Bahasa Indonesia
English
myITS
Program Studi
Program Sarjana Teknik Geomatika
Program Studi Pertambangan
Program Studi Pascasarjana
Program Doktor
Akademik
Peraturan dan Informasi
Administrasi Persuratan
fasilitas
Laboratorium
Ruang Kerja Bersama
Ruang Kelas
Ruang Sidang
Mushola Al Idrisi
Kantin Geomatika
Ruang Terbuka Hijau
K3L / Evakuasi
Evaluasi Fasilitas
Smart Classroom
Riset dan Kolaborasi
Publikasi Ilmiah
Penghargaan
Jurnal Ilmiah
Bidang Penelitian
Konferensi
Kolaborasi
Tugas Akhir
Tentang Kami
Visi dan Misi
Sejarah
Sambutan Kepala Departemen
Akreditasi
Departemen Dalam Angka
Tugas Akhir
Bidang Penelitian
Panduan Tugas Akhir
Daftar Tugas Akhir
Pengajuan Proposal Tugas Akhir
Dokumen dan Form
Butuh Bantuan?
Silahkan hubungi kami di sini:
Hubungi Kami
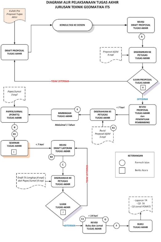
Diagram alir Tugas Akhir
Home >
Riset dan Kolaborasi
>
Tugas Akhir