News

Sistem Digital Pengumpulan Draft Laporan & Progres Review

Jum, 16 Mei 2025
8:45 am
Bridging
Share :
Oleh : adminpiu   |

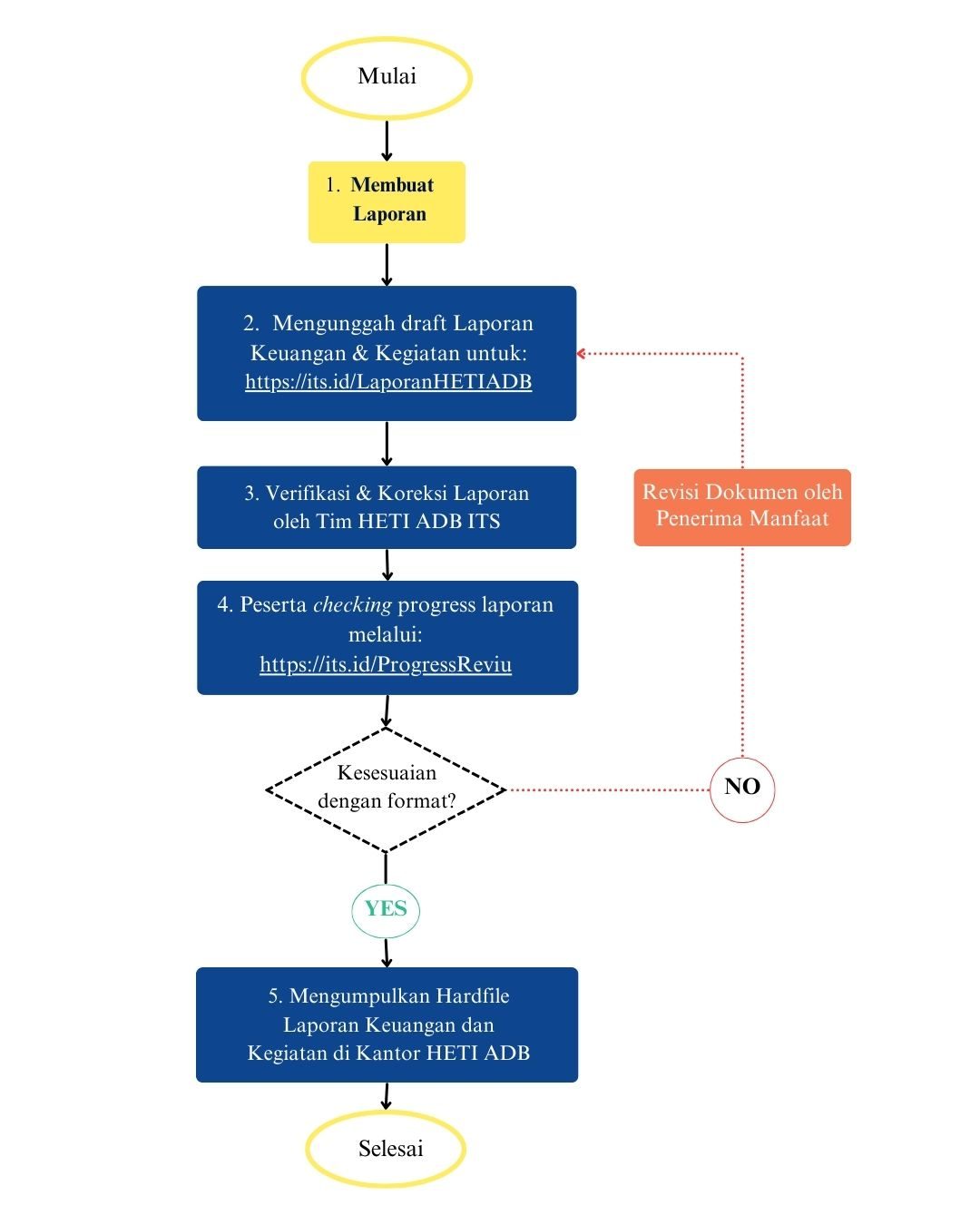
Sebagai bagian dari komitmen kami dalam menerapkan prinsip transparansi, akuntabilitas, dan tata kelola yang unggul, HETI ITS saat ini tengah melaksanakan tahapan penting dalam siklus manajemen program: pengumpulan draft laporan kegiatan serta progres review. Setiap penerima dana diwajibkan untuk menyusun dan menyerahkan laporan sesuai format dan tenggat waktu yang telah ditetapkan, guna memastikan integrasi data pelaporan secara nasional dan untuk keperluan audit, baik internal maupun eksternal (termasuk oleh ADB, Kementerian, dan pihak auditor).

Mengapa Ini Penting?

  • Laporan kegiatan menjadi dasar dalam mengevaluasi efektivitas program, monitoring capaian output, serta penyusunan strategi berkelanjutan.
  • Kualitas dan ketepatan laporan berdampak langsung pada reputasi kelembagaan ITS, kepercayaan mitra internasional, serta kelangsungan program pendanaan di masa mendatang.

Tim HETI ITS melakukan review berkas laporan secara bertahap, yang mencakup validasi administratif, verifikasi kelengkapan output, dan kesesuaian anggaran. Proses ini akan diperbarui secara berkala melalui sistem pelaporan terpadu kami.

 

📌 Akses Sistem Pelaporan & Review

Untuk menunjang efisiensi proses ini, telah tersedia dua kanal digital yang dapat diakses oleh seluruh penerima pendanaan:

🔽 Untuk mengunggah laporan kegiatan Anda, silakan akses:
🌐 https://its.id/LaporanHETIADB

🔍 Untuk memantau status verifikasi dan progres review laporan Anda, silakan akses:
🌐 https://its.id/ProgressReviu

Kedua tautan tersebut dirancang untuk memudahkan pengguna dalam:
✅ Mengunggah dokumen draft laporan,
✅ Melihat status verifikasi laporan dan progres review,
✅ Memantau feedback dari tim reviewer HETI ITS secara real time.

 

Kami menghimbau kepada seluruh penerima pendanaan untuk:

✅ Segera menyelesaikan draft laporan sesuai struktur pelaporan yang telah ditentukan;
✅ Menghindari keterlambatan pengumpulan yang dapat memengaruhi status kelulusan administratif program;
✅ Berkoordinasi aktif dengan tim HETI jika ditemukan kendala teknis atau substansial dalam penyusunan laporan.

 

Untuk pertanyaan lebih lanjut atau pendampingan teknis, silakan hubungi tim HETI.

Latest News