Alumni Bond

ALFATEKELITS

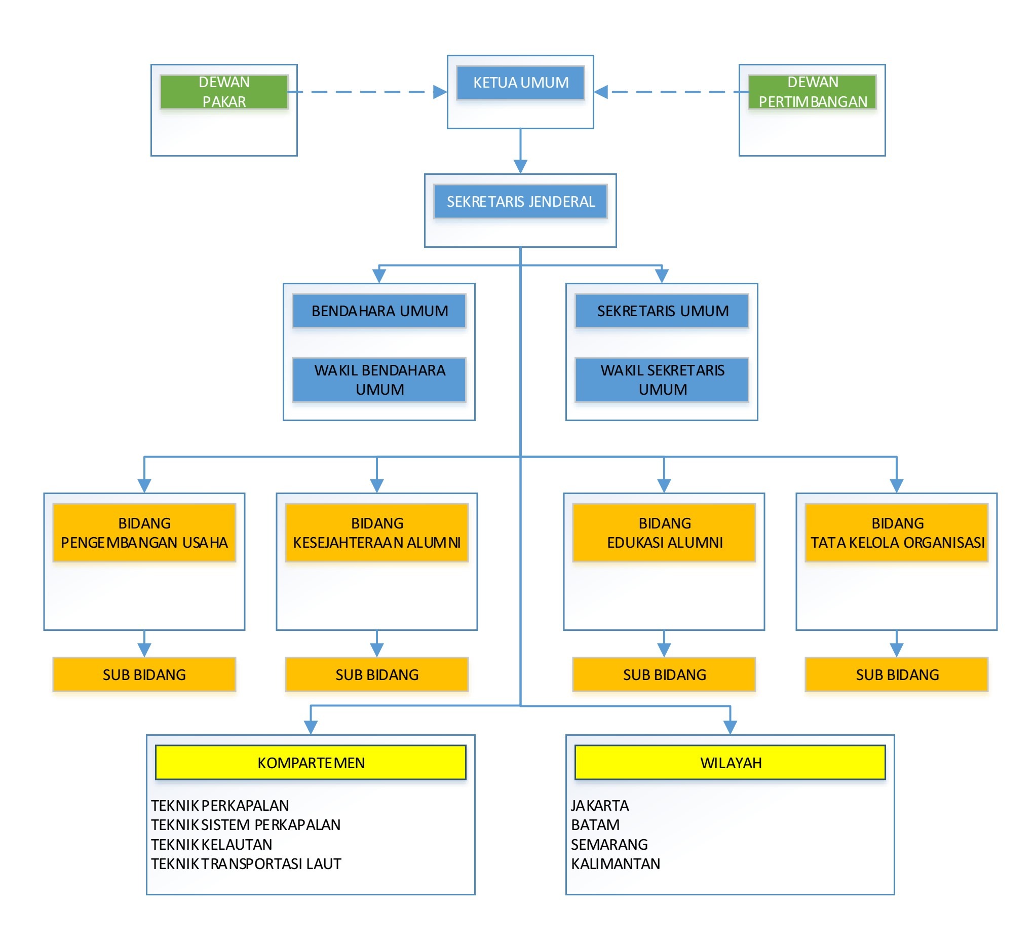
ALFATEKELITS (Alumni Fakultas Teknologi Kelautan ITS) is a community for alumni of the Department of Marine Engineering ITS to group, organize and express their aspirations. As an element that cannot be separated from the Department of Marine Engineering almamater. ALFATEKELITS has strategic planning in an effort to serve its members. Where the members are all graduates of the Department of Marine Engineering without exception. In this service ALFATEKELITS emphasizes that alumni have high competitiveness at national and international levels. The following is the organizational structure of ALFATEKELITS.

Vision

Being a place of alumni service for the Department of Marine Engineering that provides a real contribution to the community.

Mission

  1. Proactively strengthen ties between members of ALFATEKELITS-ITS.
  2. Being an organization that has a role in shaping the competence of its members.
  3. Become a liaison member with the Department of Marine Engineering and ITS almamater.