Toggle navigation
MAHASISWA BARU
MAHASISWA
DOSEN DAN TENDIK
id
Bahasa Indonesia
English
Tautan
ITS Portal
myITS
LAYANAN
Layanan Internal
Software Lisensi
eduroam
Internet
myITS-WiFi-IOT
Multi Factor Authentication
Tata Kelola
Master Plan TIK
Prosedur Layanan TIK
Panduan
Standarisasi Jaringan
Standarisasi CCTV
TENTANG KAMI
Tentang DPTSI
Struktur Organisasi
Visi Misi Strategi
KONTAK KAMI
Rekrutmen
Kebijakan Privasi
SMKI Data Center ITS
DPTSI
DIREKTORAT PENGEMBANGAN TEKNOLOGI DAN SISTEM INFORMASI
SOP Layanan Domain dan Hosting
» SOP 1 – Pengajuan Domain, Web Hosting, & Colocation Server
» SOP 2 – Pembuatan Domain & Web Hosting
» SOP 3 – Penitipan Server (Colocation Server)
» SOP 4 – Pengambilan Server (Colocation Server)
» SOP DOMAIN 5 – Pembaruan Data Contact Person
» SOP DOMAIN 6 – Reset Password CPanel
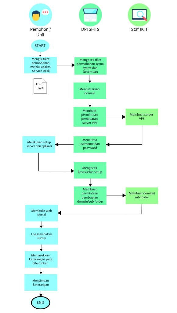
SOP Pembuatan Domain, Web Hosting, dan VPS
PERSYARATAN/PERINGATAN
Website atau aplikasi telah dibuat atau siap dipakai sebelum mengajukan domain dan hosting
Membuat Surat Permohonan yang ditujukan kepada Direktur DPTSI, Terdapat tanda tangan pejabat setempat (Kadep, Sekdep, Dospem, dll), serta mencantumkan data penanggung jawab pihak pengajuan domain(nama, email ITS, No.HP).
Mengisi Formulir Online Pengajuan Layanan Domain, Web Hosting, VPS, dan Colocation Server (e-ticket).
PERLENGKAPAN
Download Template Surat Permohonan
Akses web service desk ITS
Kontak
:
DPTSI ITS,
Email :
|
Telp
.
() |
Fax. ()
DPTSI >
SOP DOMAIN 2 – Pembuatan Domain INA